归档时间:2023-09-11
页面已归档
网站支持IPv6/IPv4
中国政府网
云南省政府
迪庆州政府
简体
/
繁体
无障碍浏览
长者模式
维西傈僳族自治县人民政府
政府信息公开
(保和镇人民政府)
政府信息公开指南
部门信息公开指南
政府信息公开制度
国家相关文件
云南省文件
迪庆州文件
法定主动公开内容
通知公告
政府信息公开基本目录
领导信息
部门领导信息
组织机构
政府工作报告
政府会议
行政执法和行政强制
执法主体信息
执法人员信息
执法职责和依据信息
执法程序信息
有关便民服务信息
双随机一公开制度及随机抽查事项清单
救济渠道信息
行政执法结果信息
年度行政执法和行政执法监督数据统计信息
建议提案办理结果公开
人大建议办理结果公开
政协提案办理结果公开
财政信息公开专栏
部门预决算
部门“三公经费”
重大建设项目信息公开
建设项目审批许可信息
建设项目施工信息
质量和安全管理
基层政务公开标准规范化目录
基层政务公开标准目录
事业单位人员管理
职称评审信息公开
工作动态
重点领域信息公开
审计结果公示
重点民生领域信息
疫情防控信息
乡村振兴
突发事件应急处置信息
涉农补贴信息
政府信息公开年报
部门信息公开年报
政策文件
转发政策文件及解读文件
政策文件
政策解读
依申请公开
索引号
01528881X4/202000067
文 号
无
来 源
保和镇
公开日期
2020-12-14
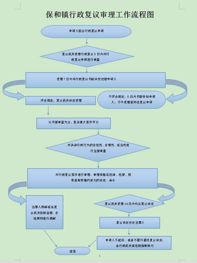
【保和镇】维西县保和镇专项执法检查流程图
发布时间:2020-12-14 17:16 浏览次数:1053
字体:[
大
中
小
]
打印
分享到:
维西
县
保和镇
专项执法检查流程图
上一篇:
【保和镇】维西县保和镇人民政府“双随机、一公开”工作制度及救济渠道
下一篇:
【保和镇】保和镇召开村(社区)“两委”换届选举工作安排部署会暨换届选举工作业务培训会